
Technologies and Project Execution
The Nippon Sanso Matheson HyCO Team has vast industrial global experience with multiple technologies and project execution.
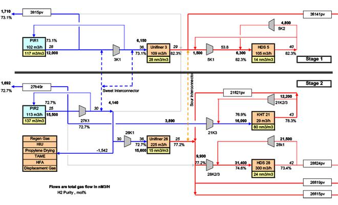
As needed, production technologies can be used in combination, depending on site requirements for size, capacity, product, and other factors.
Technologies
Steam Methane Reforming and Gasification
- Cylindrical Reformers
- Box Reformers
- Pre/Post Reforming: integration and retrofitting
- Steam Reformer for H2 or H2/CO
- Feedstock Options:
- natural gas
- LPG
- naphtha
- refinery off gases (ROG)
- feedstock mixtures
- Criteria for feedstock optimization
- CO Shift Conversion (LTS, MTS, HTS)
- PSA (Pressure Swing Adsorption)
- CO2 removal (aMDEA wash, Syngas PSA, Tailgas PSA)
- Partial Oxidation (POX)
- Autothermal Reforming (ATR)
- Typical POX/ATR Applications
- Soot treatment
- Rectisol®
- aMDEA
- Sour Gas Removal
- Cryogenic Gas Separation
- Methanol Synthesis
- NH3 Synthesis
Electrolysis
- Small H2 plants typically <1 mmscfd
Membranes
- Gas purification